1.问:在普通高校招生考试(以下简称高考)报名时,艺术类考生应如何报考?
答:我区2026年艺术类专业考试包括我区组织的艺术类专业全区统一考试(以下简称艺术统考)和普通高等学校自行组织的艺术类专业考试(以下简称艺术校考)。我区艺术统考设置有音乐类、舞蹈类、表(导)演类、播音与主持类、美术与设计类、书法类、戏曲类等7个考试类别,考生只能选择7个考试类别中的一个进行报考,其中戏曲类采用省际联考由相应专业(剧种)的组考院校负责组织,其余考试类别由我院组织全区统一考试。
所有报考艺术类专业考试的考生须在我区高考报名系统“加考科目”中勾选“艺术统考”,并在“艺术选考类别”中勾选报考类别,报考艺术校考的考生须同时勾选“艺术统考”和“艺术校考”。
2.问:艺术类专业的报考条件是什么?
答:符合我区2026年高考报名条件,且具有一定艺术基础的考生均可报考,所有报考艺术类专业的考生均须参加我区2026年高考文化统考以及对应艺术类专业考试。
3.问:我区2026年艺术统考报名时间是什么时候?错过报名的考生是否有机会进行补报名?
答:我区2026年艺术统考报名时间与高考报名时间同步,为2025年10月21日9:00至31日17:30。根据自治区招生考试院发布的《广西2026年普通高校招生考试报名公告》,高考补报名人员不得参加艺术统考,即报考艺术统考的考生须在10月31日17:30前完成报名,逾期不予补报名。
4.问:艺术校考如何报名?
答:艺术校考报名由各招生高校组织,具体考试时间、地点和要求由招生高校确定,考生可根据招生高校的要求办理专业考试报名手续。
5.问:《广西普通高校招生艺术类专业全区统一考试说明(2026年版)》在哪里可以查询到?
答:广西2026年全区艺术统考考试说明,继续使用《广西普通高校招生艺术类专业全区统一考试说明(2025年版)》(以下简称《考试说明》)。考生可登录“广西招生考试院”网站(网址:https://www.gxeea.cn/,下同)在“考试命题”-“普通高考艺术专业统考命题”栏目查阅相关内容。
6.问:我区艺术统考各考试类别之间是否可以兼报?
答:我区艺术统考音乐类、舞蹈类、表(导)演类、播音与主持类、美术与设计类、书法类、戏曲类等7个考试类别之间不可兼报。
7.问:音乐类分为哪些方向?
答:音乐类专业分为音乐表演、音乐教育两类,其中音乐表演类分为器乐和声乐2个方向,考生须选择其中1个方向参加考试。音乐教育类有主副项之分,考生须从器乐和声乐中选择1项作为主项,主项选择声乐的考生,副项须选择器乐;主项选择器乐的考生,副项须选择声乐。主、副项对应的招生专业,由招生高校自主确定。
报考音乐类的考生,可同时报音乐表演类、音乐教育类,其中,报考音乐教育类须明确器乐主项或者声乐主项。
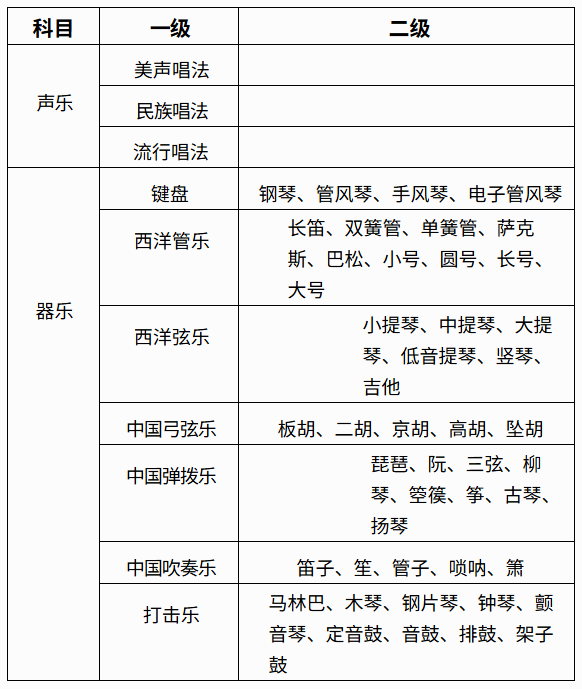
8.问:音乐类声乐唱法和乐器种类有哪些?
答:报考音乐类声乐考试科目的考生,须选择1种声乐唱法进行报考;报考音乐类器乐考试科目的考生,须选择1种乐器种类进行报考。具体声乐唱法和乐器种类详见下表:

考生可在高考报名系统相应页面的下拉菜单中选择声乐唱法和乐器种类,声乐唱法仅限美声唱法、民族唱法、流行唱法3种,乐器种类下拉菜单如没有考生选用的乐器,可在“其他”选项中自行填写。
9.问:舞蹈类分为哪些方向?
答:舞蹈类分为中国舞、芭蕾舞、国际标准舞、现代舞和流行舞5个舞种方向。考生须选择其中1个舞种方向报考。
10.问:舞蹈类考试对着装有什么要求?
答:舞蹈基本功和舞蹈即兴科目考试,要求女生盘头,着深色吊带紧身练功衣、浅色裤袜和软底练功鞋(或足尖鞋);男生着深色紧身短袖、紧身裤和软底练功鞋。其他要求详见《考试说明》。
11.问:报考流行舞方向考生参加舞蹈基本功考试时是否必须按照其他舞种的要求着装?
答:报考流行舞方向考生,考试时也须按照其他舞种的要求统一着装。
12.问:表(导)演类分为哪些方向?
答:表(导)演类分为戏剧影视表演、服装表演、戏剧影视导演3个方向。报考表(导)演类的考生,可兼报戏剧影视表演类、戏剧影视导演类。
13.问:报考表(导)演类服装表演方向考生,对身高有什么要求?
答:女生身高要求不低于170cm,男生身高要求不低于180cm。
14.问:哪些考试科目需要考生自备伴奏音乐?
答:舞蹈类的舞蹈表演、表(导)演类戏剧影视表演方向的形体技能展现、服装表演方向的才艺展示等考试科目要求考生自备伴奏音乐,音乐格式仅限MP3格式,文件大小不超过10M,考生可通过高考报名系统,在“伴奏上传”模块,核对个人报考信息无误后上传伴奏音乐。播放机由考场统一准备,如因考生个人原因导致伴奏音乐无法播放时,考生可在无伴奏下完成考试,不影响评分。
15.哪些考试科目不允许考生化妆?
答:舞蹈类各考试科目和表(导)演类面试科目不允许考生化妆,播音与主持类考试科目,考生不得出现可能影响客观评判的化妆,不同科目的具体要求详见《考试说明》。
16.问:考生自行参加艺术校考,会影响投档录取吗?
答:考生报名时没有在高考报名系统“加考科目”中同时勾选“艺术统考”和“艺术校考”的,如自行参加艺术校考,将直接影响考生的艺术校考成绩备案,最终影响考生的投档录取。
17.问:我区2026年艺术统考考试时间?
答:预计2025年12月初。具体考试时间请关注“广西招生考试院”网站或者“柳园清风”微信公众号发布的通知公告。
戏曲类专业省际联考具体考试时间详见各组考高校招生公告。
18.问:我区2026年艺术统考考点怎么安排?考试形式是怎样的?
答:我区2026年艺术统考书法类、美术与设计类、音乐类的乐理和听写科目、表(导)演类戏剧影视导演方向的叙事性作品写作等纸笔考试科类由各设区市安排在标准化考点组织考试;其他考试科类,除表(导)演类服装表演方向外,均采用“先录后评”的考试形式,全区统一集中组织考试。各科类具体考点安排情况请关注“广西招生考试院”网站或者“柳园清风”微信公众号发布的通知公告。
19.问:我区2026年艺术统考各科类总分是多少?
答:我区2026年艺术统考各科类总分均为300分。
20.问:艺术类考生是否可以填报普通类专业志愿?
答:可以填报。艺术类考生可依据选考科目填报对应的普通类专业志愿,按高考总分投档录取。
